在我們軟包裝業界里,通常有這樣的描述:七分制版,三分印刷。版輥是我們軟包裝印刷的重要載體之一,決定著凹版印刷質量的優劣,產品包裝的效果,同時直接影響產品品牌傳播與市場競爭力。
一、追不到標樣色相
當油墨的色相不一樣、油墨黏度沒有控制好時,就會發生追不到標準樣的色相問題。但當這些因素排除后還出現印刷時無法追到色樣的情況時,就要考慮版輥方面的問題了。一般來說,只要保證版輥清潔,就能控制好這個問題。
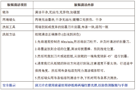
版輥清潔與保養非常重要,只有一絲不茍地做好版輥的清潔與保養工作,才能對后續的印刷質量與版輥的壽命有保障。故而企業應該建立標準的版輥清潔標準與保養工作流程,如表一。
表一:印刷車間版輥清潔標準
??????
??????????
二、車間的返版率居高不下
印刷版輥老是出問題,返版率居高不下,一支版返版費用少則一百多,多則上千都有。常出現的版輥毛病有掉鉻、碰傷、撞傷、刮傷、氧化等。返版率過高直接反映出車間內部管理出現了問題,也會加大企業的生產成本。
有效降低版輥的返版率,這也是我們生產管理當中的重點,我們建議:
1、在上文所述的版輥清潔基礎上,建立版輥管理小組,即版輥組;
2、制定適宜車間的版輥管理制度,用獎懲性的措施來加強管理力度;
3、制定合適專用的版輥使用工具,即運版車,并培訓版輥使用安全標準操作過程;
4、建立可追溯性的版輥標準流程記錄,來監控版輥的使用過程。
三、印刷車間生產效率低
我們是否在正常的生產當中,因上錯了版輥,裝錯了版輥序號,或者是打樣才發現版輥有問題,更嚴重的是什么都準備好了,開機正常生產了,才發現版輥有質量問題,不能生產,只能拆版、換版。這種現象一多,最為直接的影響是訂單無法按計劃完成,耽誤交貨期,從而引發合同責任賠償,同時還會打亂整體的生產安排計劃,造成上下工序無法正常運作。
企業應該:
1、建立合理的版輥交接管理制度;
2、建立版輥上機前檢查的內部管控制度;(這點建議最好是強制性執行)
3、培訓車間內部操作人員的質量意識,可采用數據與現場操作相結合的培訓方式。
表二:凹印版輥內部質量簽收表
????????? 
四、版輥常見質量問題
印刷操作過程中,常見的版輥問題有:刮傷,碰傷,撞傷,版凹,掉鉻等。
1、刮傷
刮傷是指版輥在印刷中和印刷后,整個版面一周有一條或幾條刮的線條,非常清晰可見,嚴重的可能露銅,輕則影響印刷品質量,重則版輥報廢需要重新雕刻。
刮傷的主要原因是印刷操作不當造成的。我們現有的操作方法存在誤區:在印刷調整刮刀壓力時,我們有的印刷師傅用的是手動來壓刀,而不是通過刮刀氣缸來調整刮刀的壓力。另外在出現刮不干凈的質量問題時,通常狹隘的理解為刮刀的壓力過小,通過刮刀壓力值來控制刮不干凈,還有人直接關掉刮墨刀的擺動沖程來解決問題。如果采用以上的方法進行操作,將直接加大刮墨刀與版輥之間的摩擦,在高速的印刷條件下,刮墨刀與版輥之間直接硬碰硬的接觸,失去了應該有的彈性。這樣一來刮墨刀壓力過大,摩擦力加大,刀刃很快會被磨平,出現翻轉,版輥出現破壞,網點及鉻層開始變淺,從而在版面某一位置上出現刮刀線條,造成版輥與刮墨刀損傷。
解決方法:在裝配刮墨刀時,要注意三點一線的平行度。培養員工掌握刮墨刀的正確操作使用方法,懂得如何通過正確調整刮墨刀處理印刷質量問題。
2、碰、撞傷
在版輥運輸過程中,或在印刷操作過程中,因異物碰撞到了輥體,產生局部區域傷痕,并對圖文部位的信息產生影響。
碰、撞傷的主要原因是版輥在搬運過程中,沒有注意防護措施或動作幅度過大,印刷上機操作的程序有偏差造成。這是因為員工拆裝版輥時隨意性太強,沒有使用專用的版輥拆裝工具,操作人員沒有經過培訓,動作不規范。印刷車間在使用版輥時,操作不規范,操作過程中的程序有問題。撞傷、碰傷多發生在新員工或責任心不強的員工身上。
建議:制定合適正確的版輥進出管理標準和作業程序,可以培訓員工正確操作與使用版輥,制作合適的版輥專用工具,如運版車、上版車等,更重要的是要注意做好質量與責任意識的培訓工作。
3、版凹
版凹是指版輥在生產過程前或過程中,有某個區域出現凹陷,造成圖文部位無法完整印刷出來。
版凹主要產生的原因在于版輥的供應商,這類問題在正規的版輥供應商中還是比較少出現的。但有一個現象值得我們注意,即漏雕。
建議企業對每批版輥除了常規檢查外,更重要的是對每根版輥的輥體進行詳細檢查,在印刷上機時,清潔版輥時要注意手部與版輥接觸時的感覺,有版凹的地方與正常的輥體區別比較明顯,這個要注意去總結才能更好地發現,其次是在打完整的樣品后,要注意仔細地檢查,就可以發現以上問題。
4、掉鉻
版輥輥體在某一區域出現間斷性或連續性的鉻層脫落現象,直接影響產品的圖文信息無法印刷,出現殘缺。
掉鉻主要原因是版輥的鉻層厚度與處理效果不合格,另外主要是印刷后期的儲存環境與操作、保養與清潔不佳都會造成掉鉻。目前很多軟包裝企業都在談成本節省概念,制版廠同樣有這樣的概念。在選擇版輥供應商時,企業不要只考慮價格,更要考慮的是質量。市場上有的制版廠一平方要0.13元,有的說我可以只要0.1元,還有更低的。誠然有些企業可能在技術與管理上有成本的空間,可以在市場上以更低價格競爭同時還保證質量,但這只是少數, 價格便宜的版輥,其鉻層的處理與厚度有一定的偏差,其次是版輥整體的光度,網點及堵頭兩端質量也會有偏差。所以我們要選擇優質的供應商,才能保證我們的產品質量與版輥質量,減少損失。
建議企業選擇合適質量、價格、信譽優秀的軟包裝版輥供應商進行合作,版輥最好立式放置,輥體用透氣的塑料膜包好,外面用瓦楞紙包好,放在指定區域,版房應干燥通風,無潮濕,操作人員嚴禁用手直接接觸輥體,應該有專用的工具進行防護。輥體要涂專用的防銹油進行保護。